Hardware

K-Link è un prodotto nato per essere facilmente scalabile e in grado di sopportare picchi di traffico riuscendo a gestire migliaia di richieste in poche ore.

Un archiettura e un dimensionamento già adottato per i server per un carico di circa 5000 servizi richiesti in un giorno è il seguente:

  • 1 Server di backend con 8GB di RAM e 4 CPU, storage SSD da 100GB con database PostgreSQL installati nella stessa macchina
  • 1 Server di frontend con 4GB di RAM e 2 CPU, storage SSD da 100G
../_images/architettura.png

​Offline, notifiche, app mobile

Grazie alle tecnologie scelte e all’approccio adottato per lo sviluppo è stato possibile anche realizzare una PWA (Progressive Web App) e pubblicarla negli store senza ulteriore sviluppo e manutenzione. L’utilizzo della tecnologia PWA permette anche di inviare notifiche web push e mobile agli utenti.

Google Analitycs

K-Link è già predisposto per essere integrato con Google Analitycs. All’atterraggio sul sito il sistema registra una nuova visualizzazione, passando una metrica personalizzata “idcomune”. L’idcomune è il codice istat del comune Nel backend è presente uno script giornaliero che recupera le visite per metrica e le salva a database, restituendole poi nella vista filtrata. Il sistema non visualizzerà le visite per comune se l’utente non effettua il login con “idcomune”.

PagoFVG

In questa sezione è presente una rappresentazione grafica del sistema di pagamenti integrato, “PagoFVG”

../_images/pagofvg.png

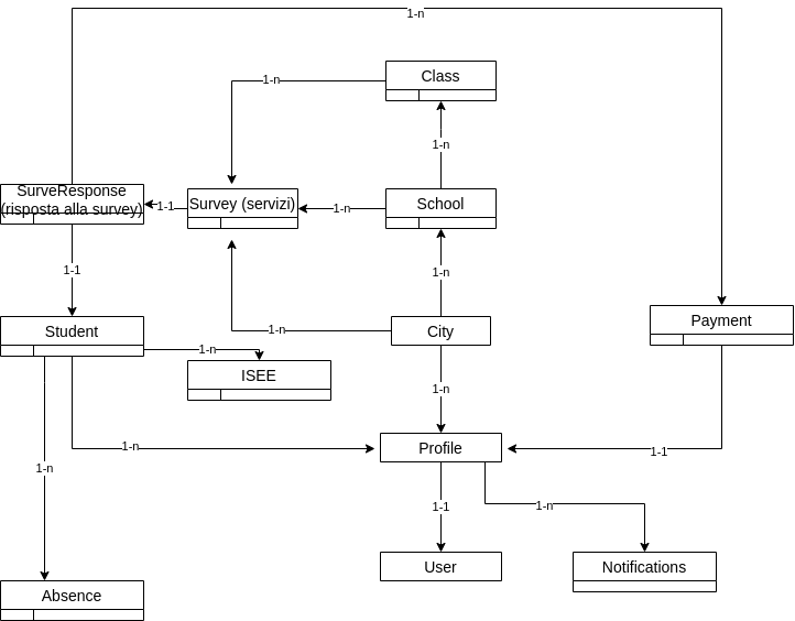
Database

In questa sezione è disponibile in maniera semplificata la struttura del database per poter capire il funzionamento e i collegamenti tra le varie entità ritrovabili anche in Django Admin.

../_images/db.png